跳到主要內容區
您的瀏覽器不支援JavaScript功能,若網頁功能無法正常使用時,請開啟瀏覽器JavaScript狀態
敏惠會計室
漢堡鈕選單
回首頁
網站導覽
學校首頁
首頁
最新消息
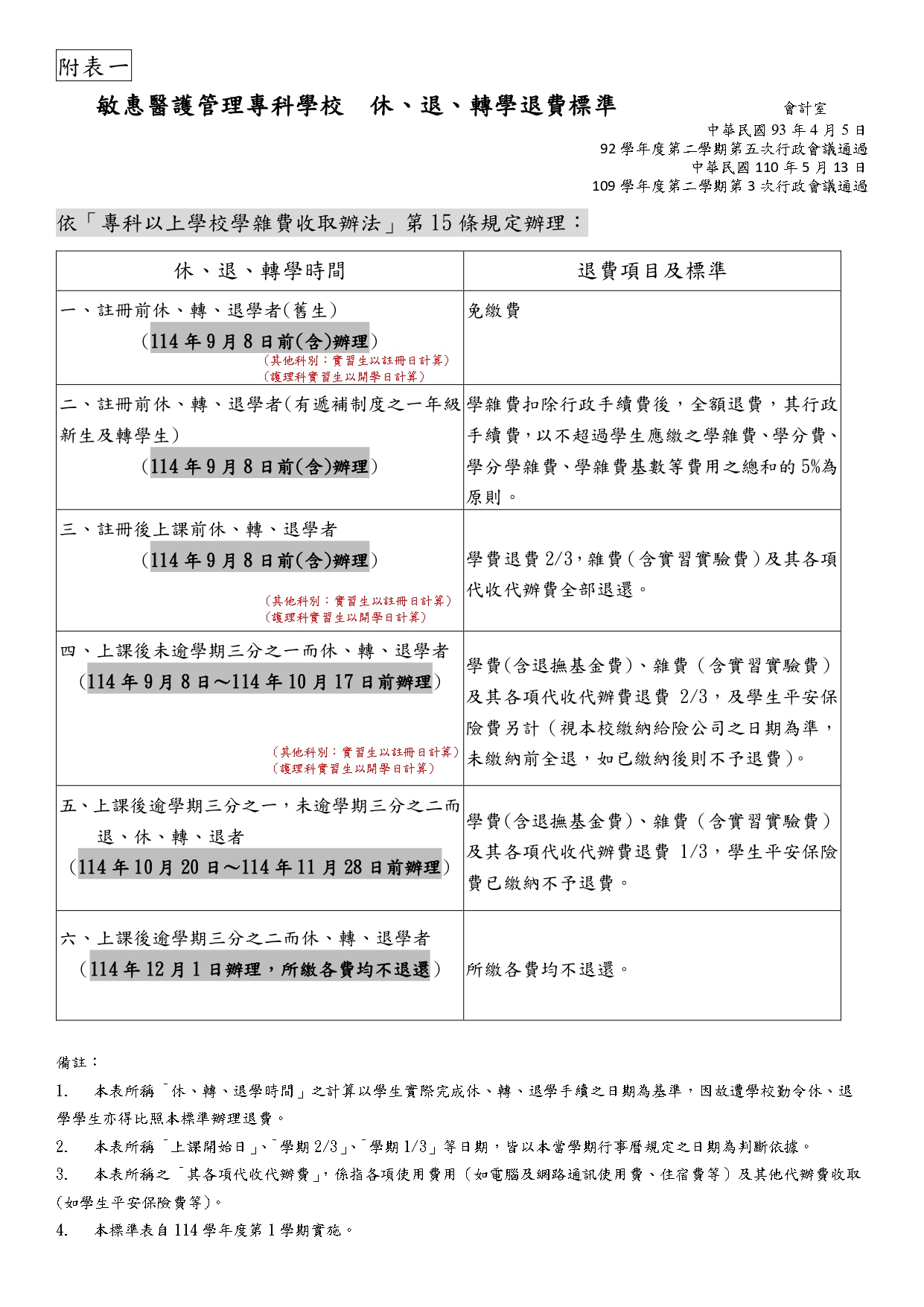
114-1敏惠醫護管理專科學校 休、退、轉學退費標準A4版(五專)
發佈日期 :
2025-08-05
114-1敏惠醫護管理專科學校 休、退、轉學退費標準A4版(五專).pdf
瀏覽數:
友善列印
分享
主選單
成員職掌
敏惠財務資訊
幼兒園財務資訊
學雜費專區
表格下載
法規專區
網站連結
★學雜費繳費單
★重補修科目學分繳費單
會計預算平台系統
快速搜尋
搜尋
登入成功
Close (Esc)
Share
Toggle fullscreen
Zoom in/out
Previous (arrow left)
Next (arrow right)